健康保险产业在服务多层次医疗保障体系建设、满足人民群众对美好生活日益增长的需求等方面具有重要作用,是社会保障体系的重要组成部分。近年来,我国商业健康保险有了长足发展,健康保险的产品种类不断丰富,服务领域不断拓宽,覆盖人群不断增加。但其自身的发展也面临着诸多问题,尤其是消费者异质性导致的逆向选择问题,使得健康保险市场很容易出现“劣币驱逐良币”现象,从而影响健康保险经营绩效,导致商业健康保险公司普遍亏损(见表1),并且严重影响健康保险功能作用的发挥。因此,研究消费者异质性导致的逆向选择问题,就成为健康保险行业发展的一个十分重要的课题。
理论基础
很多学者在研究健康保险公司的盈利问题时是以赔付支出作为切入点,发现消费者异质性导致的逆向选择风险是造成保险公司赔付支出过高、进而亏损的重要原因之一。逆向选择是指信息不对称的前提下,高风险群体更愿意购买保险,使保险人的赔付额上升,保险人不得不提高保费,而较高的保费又阻碍了低风险投保人购买保险,使得保险人的风险进一步增加,不得不进一步提高保费,从而形成高风险群体对低风险群体的挤出后果(斯蒂格利茨,1997)。保险公司的赔付支出因高风险群体的比例上升而增加,进而导致亏损,影响健康保险公司的正常经营。
随着逆向选择理论的不断拓展,消费者异质性被纳入逆向选择研究的框架,其不仅影响消费者的投保决策,还会影响逆向选择的程度。因此,本文从健康保险经营亏损的原因出发,建立以逆向选择为核心的分析框架,从消费者异质性的角度,分析逆向选择的产生和影响,并提出相应的政策建议。
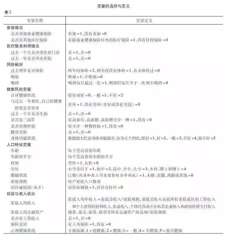
研究设计和数据描述 本文的研究主要解决两个问题,一是健康保险市场逆向选择的存在性检验,二是消费者异质性对健康保险市场逆向选择影响的检验,因此,本文针对上述问题构建了相关模型,并选择“中国健康与养老追踪调查(CHARLS)”2015年的数据作为本文的样本数据,具体研究设计如下: ◆ 实证模型设计 本文的实证包括两个方面,一是逆向选择的存在性检验,二是消费者异质性对逆向选择影响的检验,因此,本文构建两个不同的模型,以商业健康保险作为研究对象,分别检验这两个问题。 1.逆向选择的存在性检验模型 为证明消费者具有逆向选择行为,文章使用个人对自身健康风险的主观评价与保险保障程度的相关性检验。实证中,以“是否购买健康保险”作为被解释变量,个人主观评价作为解释变量,其他相关因素为控制变量,消费者任一主观风险评价指标与保险保障程度之间正相关则可说明逆向选择存在。 为验证逆向选择及其经济后果,文章首先使用客观风险程度与保险保障程度的相关性检验证明信息不对称存在,实证中通常使用“是否看门诊”与“是否住院”作为被解释变量,“是否购买健康保险”作为解释变量,两者之间存在显著的正相关关系则可证明信息不对称存在。然后再分离出道德风险的影响,则余下的信息不对称即为逆向选择。 对于商业健康保险,经济后果模型因受社会医疗保险高普及度的影响,实证文献中通常所使用的“是否看门诊”和“是否住院”已不能区分“是否有商业健康保险”群体之间的风险差异,信息不对称的检验受到干扰,同时这种检验的结果是来源于逆向选择还是道德风险不得而知。为解决该模型的这两大缺陷,本文从医疗服务利用频次入手,提出了应当使用“是否多次看门诊”和“是否多次住院”来区分两个群体之间的风险差异,以此来检验商业健康保险中的信息不对称。 为讨论多次医疗服务利用中是否存在道德风险,文章基于效用理论,认为消费者患病会导致物质财富损失、健康损失,以及产生非医疗费用成本,因此道德风险随着医疗服务利用次数的增加而减少,直至逐渐消失,余下的信息不对称即为逆向选择。同时通过严格的数学论证还发现,影响道德风险变化的因素是健康效用损失和非医疗费用成本,而与保额和保险形式无关,也就是说,无论购买何种保险(商业健康保险还是社会医疗保险,或是其他具有相同作用的保险形式)以及是否购买多种保险,健康效用损失和非医疗费用成本的增加对道德风险的抑制效果相同。 综上所述,结合我国社会医疗保险广覆盖、商业健康保险作为补充的现实特点,从理论上来看,我国商业健康保险和社会医疗保险的信息不对称情况应如图1所示。 实证时,如果有至少任意一种健康保险的群体多次医疗服务利用中不存在信息不对称,则说明逆向选择和道德风险均不存在。由于社会医疗保险覆盖广,2015年覆盖率已达到95%以上,因此有至少一种健康保险的群体风险特征与整体人口几乎一致,故不存在逆向选择,可见以社会医疗保险为主的有保险群体,随着医疗服务利用次数的增加,信息不对称逐渐消失是由道德风险逐渐减少所导致。如果该结论成立,则在商业健康保险中同样适用。 2.消费者异质性对逆向选择影响的检验设计 在验证逆向选择存在的基础上,使用逆向选择的经济模型进一步实证分析消费者异质性对逆向选择程度的影响,为简化证明,使用住院利用作为被解释变量进行分析,不考虑门诊利用情况。其实证思路为,根据待分析变量对数据样本进行拆分,对形成的子样本分别进行逆向选择检验,获取医疗服务利用与购买商业健康保险之间的相关性,并对各子样本的检验结果进行比较,以此来解释消费者异质性对逆向选择程度的影响。例如,将消费者按照年龄分为年轻群体和年老群体,检验两个群体中的选择效应,以说明年龄异质性对逆向选择程度的影响。 ◆ 数据来源 本文使用北京大学国家发展研究院主持的“中国健康与养老追踪调查(CHARLS)”2015年数据。CHARLS全面涵盖了逆向选择实证研究中所需要的相关变量,包括消费者参保情况、医疗服务利用情况、风险偏好、财富水平、人口特征、保险意识和心理健康状况等多方面的变量,符合研究需要。同时,由于市场处于动态变化中,该调查数据更新至2015版,时效性更好、更贴近当前市场的客观情况。实证研究中,删除缺失所需变量的样本后,剩余共计14900个有效样本。 ◆ 变量的选择与描述 前文已经说明,在商业健康保险逆向选择的研究中,应当使用“是否多次看门诊”、“是否多次住院”,才能更有效地区分消费者的风险程度,使用是否购买健康保险作为解释变量代表保障程度,以此来考察风险程度与保险保障程度之间的相关性。实证中医疗服务利用次数从两次开始逐步检验,直至找出与购买健康保险正相关的门诊次数和住院次数。所有变量的选择与定义如表2所示。 实证检验结果分析 ◆ 逆向选择存在性检验结果分析 
                                        
